
Breakthrough Discovery: Simple Light Therapy Could Help Combat Obesity Naturally
Scientists have made an exciting discovery that could revolutionize weight management—exposure to bright light naturally reduces appetite and supports healthy weight maintenance. This groundbreaking research opens doors to gentle, non-invasive approaches for helping people achieve their wellness goals.
In a heartening development for health and wellness, researchers at Jinan University in China have uncovered a remarkable connection between bright light exposure and natural appetite regulation. Their groundbreaking study, published in the prestigious journal Nature Neuroscience, reveals how something as simple as light could become a powerful ally in supporting healthy weight management.
The research team discovered that mice exposed to bright light naturally consumed less food and maintained healthier weights compared to those in dimmer environments. What makes this finding particularly exciting is that it builds on existing bright light therapy, a safe and well-established treatment already used successfully for seasonal affective disorder, insomnia, and depression.
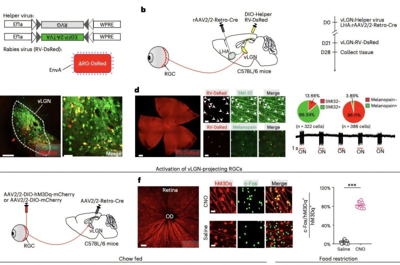
The science behind this discovery is equally fascinating. The researchers identified a specific neural pathway connecting the eyes to appetite-regulating regions of the brain. When exposed to bright light, specialized cells in the retina activate a chain reaction through brain regions called the ventral lateral geniculate nucleus and lateral hypothalamic area, which naturally suppresses appetite signals. This elegant biological mechanism demonstrates how our bodies respond to environmental cues in remarkably sophisticated ways.
What's truly promising about this research is its potential to offer people a gentle, non-invasive option for weight management. Unlike restrictive diets or pharmaceutical interventions, bright light therapy is already proven safe and widely accessible. Many people currently use light therapy lamps for mood and sleep benefits—this research suggests these same tools might support metabolic health as well.

The experimental approach was thorough and carefully controlled. Mice were exposed to varying light intensities ranging from darkness to 5,000 lux (roughly equivalent to a brightly lit office or overcast outdoor day) for twelve hours daily. The brighter the light, the more pronounced the appetite-suppressing effects, suggesting a dose-dependent relationship that could be optimized for therapeutic use.
This discovery arrives at an opportune moment, as healthcare providers increasingly seek holistic approaches to wellness that work with the body's natural systems rather than against them. The research team emphasized that their findings provide direct evidence of how environmental factors like light can influence fundamental biological processes such as eating behavior.
Looking ahead, this research opens exciting possibilities for developing targeted light-based interventions. Scientists can now build upon this foundation to explore optimal light intensities, exposure durations, and timing that might best support human health. The identified neural pathway also provides new targets for understanding appetite regulation more broadly.
While further research is needed to confirm these effects translate to humans, the findings offer genuine hope for innovative approaches to one of modern society's most challenging health issues. The beauty of this discovery lies in its simplicity and accessibility—harnessing the power of something as fundamental as light to support our wellbeing.
As research continues, we may find that the solution to supporting healthy metabolism has been shining above us all along, waiting to be understood and applied in ways that enhance human health naturally and gently.
More Images


Based on reporting by Medical Xpress
This story was written by BrightWire based on verified news reports.
Spread the positivity! 🌟
Share this good news with someone who needs it
More Good News
🚀 InnovationGlobal Innovation Thrives at CES 2026 with Healthcare and Wellness Breakthroughs
🚀 InnovationScientists Create Promising New Treatment for Depression Without Hallucinogenic Effects
🚀 InnovationInnovation Blooms: CES 2026 Showcases Exciting Health Tech to Enhance Our Lives
Joke of the Day
Why did the librarian get kicked out of class?
Explore Categories
Quote of the Day
"Do not go where the path may lead, go instead where there is no path and leave a trail."
— Ralph Waldo Emerson