
Scientists Find Why Some People Never Get Allergies
New research reveals how early life experiences create immune "memories" that protect against allergies for life. The discovery could explain why allergy rates have skyrocketed and point toward prevention strategies.
Scientists just uncovered why some people breeze through pollen season while others suffer, and the answer lies in childhood immune training that happens without us even knowing.
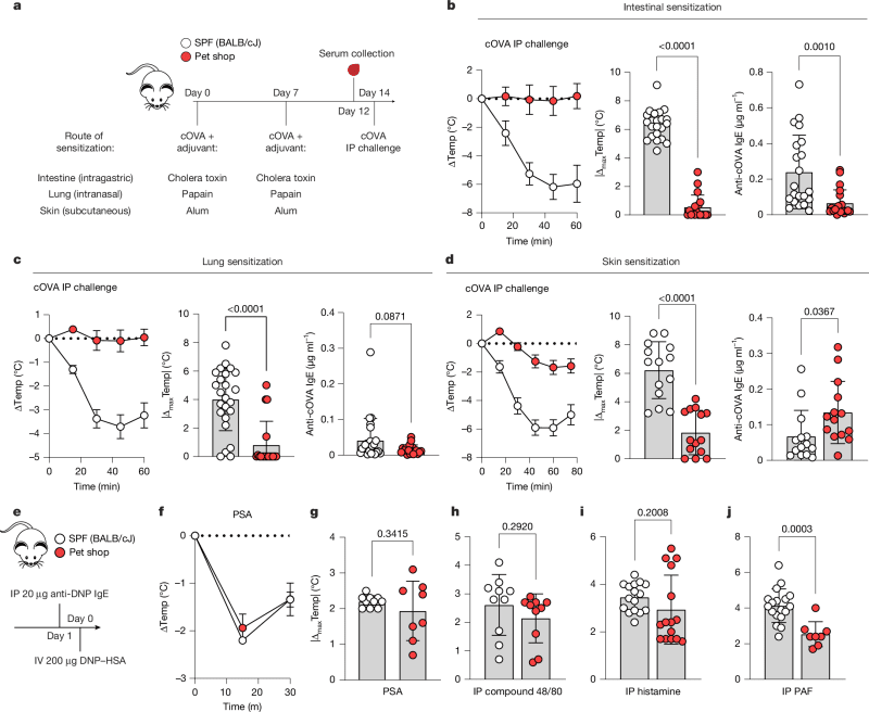
Researchers discovered that mice exposed to diverse environments early in life developed cross-reactive immune memories that blocked allergic reactions later on. When these animals encountered allergens like pollen or food proteins, their immune systems simply didn't overreact.
The study helps explain a medical mystery that's puzzled doctors for decades. Allergy rates have exploded over the past century, far too quickly for genetics to explain. The answer isn't in our genes but in what we're exposed to as children.
Scientists tested two groups of mice raised in different environments. Lab mice kept in ultra-clean conditions developed severe allergic reactions when exposed to common allergens. Meanwhile, mice from pet shops with normal bacterial and environmental exposure barely reacted at all.
Here's what makes the finding remarkable: the protected mice sometimes produced just as many allergy antibodies as their vulnerable counterparts. Their immune systems had simply learned not to trigger the dangerous cascade that leads to sneezing, swelling, or even life-threatening anaphylaxis.
The research team found that diverse early exposures created a form of immune memory that recognized patterns across different substances. This cross-reactive protection worked even when the original exposure and the allergen shared very little genetic similarity.

The Ripple Effect
This discovery reaches far beyond understanding allergies. It reveals how our immune systems are designed to learn from our surroundings during critical early windows.
The findings support what doctors have observed in real-world populations. Children growing up on farms have significantly lower allergy rates than city kids. People from genetically similar backgrounds develop allergies at wildly different rates depending on where they live.
The research suggests our modern obsession with sterile environments may be backfiring. By eliminating diverse microbial exposures during childhood, we might be preventing the immune training that naturally protects against allergies.
Scientists emphasize this doesn't mean parents should deliberately expose children to pathogens. Instead, it points toward potential therapies that could mimic the protective effects of diverse early exposures.
The study also explains why current allergy treatments provide temporary relief but don't cure the underlying condition. Once the immune system sets its allergic course during those first exposures, it tends to stay on that path for life.
Understanding the mechanism opens new possibilities for intervention. If researchers can identify the specific immune training signals that prevent allergies, they might develop treatments that reset the immune system's approach to harmless substances.
For the millions struggling with allergies worldwide, this research offers something previous studies haven't: a clear biological explanation and a roadmap toward genuine prevention rather than just symptom management.
More Images




Based on reporting by Google News - Health
This story was written by BrightWire based on verified news reports.
Spread the positivity! π
Share this good news with someone who needs it

