
Belgian Scientists Find New Hope for ALS Treatment
Researchers in Belgium discovered how a common molecule called spermidine can restore damaged neurons in ALS, offering fresh hope for treating this devastating disease. The breakthrough could guide the development of new therapies for patients with amyotrophic lateral sclerosis.
Scientists at KU Leuven in Belgium just made a discovery that could change the future of ALS treatment, and it involves a naturally occurring molecule your body already makes.
Researchers found that spermidine, a compound found naturally in cells, can restore protein production in damaged neurons affected by ALS. This matters because ALS progressively destroys motor neurons, the nerve cells that control voluntary muscle movement, leaving patients unable to move, speak, or eventually breathe.
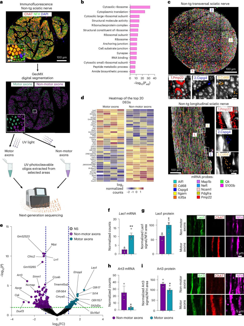
The team used cutting-edge spatial transcriptomics technology to map exactly where proteins are made inside neurons. They discovered that healthy neurons produce proteins both in their main cell body and locally along their axons, the long projections that transmit signals to other cells.
But in neurons carrying FUS gene mutations linked to ALS, this local protein production breaks down. Proteins aren't being made where they're most needed, which contributes to the neuron damage that characterizes the disease.
Here's where it gets exciting. When researchers Diana Piol, Bilal Khalil, and their colleagues treated fruit fly models of ALS with spermidine, they restored protein production in the axons. The treatment reduced damage to neurons and improved function.

The team specifically found that spermidine helps activate a crucial protein called eukaryotic initiation factor 5a, which is essential for building new proteins. In mutant FUS neurons, this protein exists but isn't properly activated. Spermidine fixes that problem.
Why This Inspires
This research represents more than just laboratory progress. It offers a potential pathway to actual treatments using a molecule that's already present in human bodies and available as a supplement.
The spermidine treatment worked in models carrying both FUS and TDP-43 mutations, two of the most common genetic causes of ALS. That broad effectiveness suggests the approach could help many patients, not just those with one specific mutation.
Unlike experimental drugs that take years to develop and test, spermidine is already well understood and considered safe. If future studies in mice and eventually humans confirm these findings, the timeline from discovery to treatment could be remarkably fast.
The researchers published their findings in Nature Neuroscience, one of the most respected scientific journals. Now the critical next step is replicating these results in mammalian models and eventually human trials.
For the thousands of people diagnosed with ALS each year, this discovery offers something precious: scientifically grounded hope for a treatment that could slow or stop the disease's progression.
More Images




Based on reporting by Medical Xpress
This story was written by BrightWire based on verified news reports.
Spread the positivity! π
Share this good news with someone who needs it


