
Korean Scientists Slow Parkinson's Disease in Mice
Researchers in South Korea have found a way to slow Parkinson's disease by targeting a fatty substance that damages brain cells. The treatment improved movement and memory in mice over several months.
For 10 million people living with Parkinson's disease worldwide, a new discovery from South Korea offers the first real hope of slowing the condition itself.
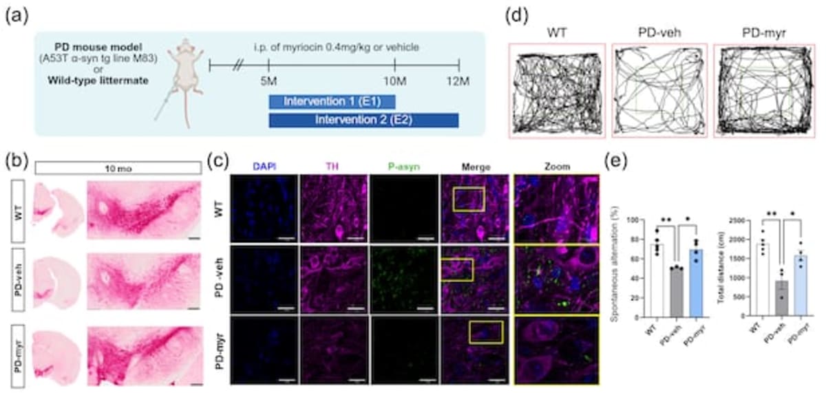
Scientists at the Gwangju Institute of Science and Technology have developed a treatment that stops brain cell damage in its tracks. Led by Professor Oh Chang-myeong, the team focused on ceramide, a fatty substance that builds up abnormally as we age and speeds up the protein clumping that kills neurons in Parkinson's patients.
The researchers treated mice with Parkinson's for five to seven months using myriocin, a compound that blocks ceramide production. The results were remarkable: less toxic protein buildup, better movement and memory, and healthier dopamine neurons.
Until now, every Parkinson's treatment has simply masked symptoms without touching the underlying disease. Patients take medications that help with tremors and stiffness, but the condition keeps progressing. This research points to something completely different: stopping the disease process itself.

Professor Oh emphasized the significance of their work. "This study suggests the possibility of blocking the fundamental pathways of the disease, rather than merely alleviating symptoms," he said. The team is now working on developing safer synthetic versions of the treatment and running long-term safety tests for potential human trials.
Why This Inspires
The beauty of this discovery lies in its approach. Instead of chasing symptoms, these scientists went after a root cause. They identified a specific villain in the disease story and found a way to stop it.
The research, conducted by Dr. Lee Eun-kyung and her colleagues, appeared in npj Parkinson's Disease, a respected journal in the Nature family. Publication in January 2026 marks the beginning of what could be a long journey toward human treatments, but the foundation is solid.
For families watching loved ones lose mobility and independence to Parkinson's, this represents more than scientific progress. It's proof that researchers are getting closer to treatments that might actually change the course of the disease, not just manage its effects.
The path from mouse studies to human medicine takes years, but every breakthrough starts exactly this way: with researchers asking better questions and finding smarter answers.
More Images

Based on reporting by Google News - Disease Cure
This story was written by BrightWire based on verified news reports.
Spread the positivity!
Share this good news with someone who needs it


