
New Molecule Blocks Deadliest Brain Cancer in Mice
Scientists at the University of Virginia have discovered a pill that stops glioblastoma, the deadliest brain cancer, from spreading in lab mice without harmful side effects. The breakthrough targets a gene that drives the cancer's aggressive spread through the brain.
A small molecule discovered by University of Virginia researchers has successfully blocked the deadliest form of brain cancer in lab mice, offering real hope for the 14,000 Americans diagnosed with glioblastoma each year.
Glioblastoma patients currently face a devastating prognosis. The average survival after diagnosis is just 15 months, and existing treatments like surgery, chemotherapy, and radiation extend life by only a few months while severely impacting quality of life.
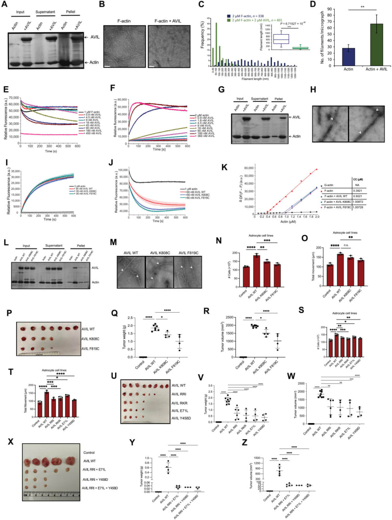
Researcher Hui Li made the first breakthrough in 2020 when he identified AVIL, the specific gene responsible for causing glioblastoma. The gene normally helps cells maintain their shape, but when it goes into overdrive, it causes cancer cells to form and spread aggressively through the brain.
Li's team spent years searching for a way to stop this gene in human patients. Their latest research, published in Science Translational Medicine, reveals they've found it.
The new molecule can cross the brain's protective barrier, something many potential brain treatments cannot do. In mice, it targeted only tumor cells while leaving healthy brain tissue completely unharmed.
Even better, the treatment could eventually be taken as a simple prescription pill. Patients wouldn't need invasive procedures or hospital visits to receive it.

The molecule works by blocking the protein that the AVIL gene produces. Researchers found this protein is barely present in healthy human brains but abundant in glioblastoma patients, making it an ideal target.
Why This Inspires
What makes this discovery particularly hopeful is how precisely targeted it is. Unlike chemotherapy that damages healthy cells along with cancerous ones, this molecule appears to seek out only the cancer.
The research also represents something bigger than one treatment. Li and his team are proving that understanding the specific genetic drivers of cancer can lead to smarter, more effective therapies with fewer devastating side effects.
For families watching loved ones decline rapidly from glioblastoma, often with limited treatment options, this research opens a door that's been closed for decades. Standard therapy hasn't fundamentally changed in years, leaving patients and doctors frustrated.
Much work remains before this molecule can help human patients. The team needs to optimize it for human use, then conduct extensive safety and effectiveness trials before seeking FDA approval.
But the results so far have excited researchers who rarely see progress in this devastating disease. The molecule targets what Li calls "a core vulnerability in glioblastoma biology" that hasn't been exploited before.
The path from promising lab results to available treatment takes years, but this research marks genuine progress toward giving glioblastoma patients something they desperately need: better options and real hope.
More Images




Based on reporting by Google News - New Treatment
This story was written by BrightWire based on verified news reports.
Spread the positivity!
Share this good news with someone who needs it


