
Scientists Find Hissing Tarantula With Record-Breaking Palps
Researchers just discovered a new genus of tarantula in Arabia and East Africa with anatomy never seen before. The largest male has mating appendages nearly as long as its legs.
Scientists working in some of Earth's least explored regions just found tarantulas so unusual they had to create an entirely new genus to classify them.
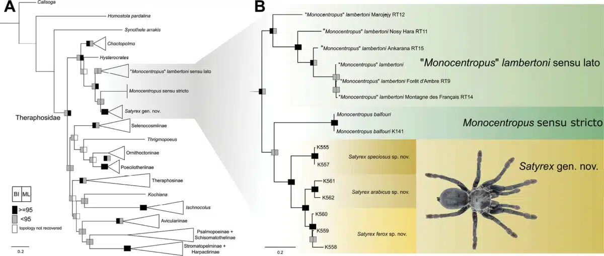
Dr. Alireza Zamani from the University of Turku led a team that discovered four tarantula species across Arabia and East Africa. Their anatomy was so different from any known tarantula that placing them in existing categories simply didn't work.
The new genus, named Satyrex, includes spiders with features that push the boundaries of what scientists thought was possible. These creatures have been living mostly underground in burrows near shrubs and rocks, which explains why they stayed hidden for so long.
What makes these tarantulas truly extraordinary is the males' palps, the appendages they use during mating. They're the longest ever recorded among all known tarantula species.
In the largest species, Satyrex ferox, the numbers are stunning. The spider spans about 14 centimeters from leg to leg, while a single male palp can reach 5 centimeters long, nearly matching its leg length and measuring four times the size of its front body segment.

Researchers believe these unusually long appendages serve a survival purpose. The extended palps may help males keep a safer distance from aggressive females during mating, reducing their risk of being attacked.
Satyrex ferox lives up to its name, which means "fierce." When disturbed, this spider raises its front legs in a clear threat posture and produces a loud hissing sound by rubbing specialized hairs on its legs together.
The genus includes three newly described species named after their locations or appearance: S. arabicus, S. somalicus, and S. speciosus. It also includes S. longimanus, first described in Yemen in 1903 but previously misclassified in another genus where its proportions never quite fit.
Why This Inspires
This discovery reminds us how much wonder still exists in our world waiting to be found. Even large, distinctive creatures can hide in plain sight when we haven't looked closely enough at the right places.
The research, published in ZooKeys, combined physical observations with molecular data to ensure accurate classification. These fossorial spiders spend most of their time underground in relatively unexplored regions, making their discovery even more remarkable.
Each new species we discover helps scientists understand the incredible diversity of life on Earth and how different creatures adapt to survive in their unique environments.
More Images




Based on reporting by Google News - Scientists Discover
This story was written by BrightWire based on verified news reports.
Spread the positivity!
Share this good news with someone who needs it

