
Scientists Find New Weakness in Deadly Blood Cancer
Researchers at Indiana University discovered a critical vulnerability in acute myeloid leukemia that could transform treatment for a cancer with just a 33% five-year survival rate. Their breakthrough targets the inflammatory pathway that helps cancer stem cells survive chemotherapy and cause relapse.
Scientists just found a promising new way to fight one of the deadliest blood cancers by targeting the very system that helps it survive.
Researchers at Indiana University School of Medicine identified a specific weakness in acute myeloid leukemia (AML), a blood cancer that has stumped doctors for decades. Only about 33% of patients survive five years after diagnosis, and roughly 22,000 Americans are diagnosed each year.
The problem with AML has always been its ability to bounce back. A small population of leukemia stem cells can hide from chemotherapy and later regenerate the disease, leading to devastating relapses for patients who thought they beat it.
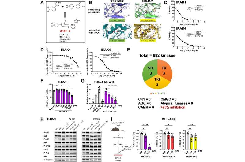
Dr. Tzu-Chieh (Kate) Ho and her team discovered something remarkable about these stubborn cells. They found that both at diagnosis and relapse, the cancer relies heavily on an inflammatory signaling pathway called Interleukin-1, which is normally part of the body's immune response.
When researchers blocked this pathway in human AML cells using genetic techniques, the cancer cells formed fewer colonies and lost their ability to reestablish leukemia. The team then developed a new drug compound called UR241-2 that blocks the key proteins in this pathway.

In preclinical testing with mice, the compound attacked leukemia stem cells while mostly leaving healthy blood cells alone. The treated mice showed significantly reduced leukemia levels, suggesting this approach could work alongside existing chemotherapy to prevent relapse.
Why This Inspires
This isn't just another lab discovery. Similar drugs targeting the same pathway are already being tested in clinical trials for other cancers and immune diseases, meaning the path from lab to patient could be faster than usual.
Dr. Reuben Kapur, co-author of the study, emphasized that this inflammatory signaling isn't just a random feature but a fundamental survival mechanism the cancer depends on. That makes it an ideal target for precision medicine.
The research, published in the journal Leukemia, represents years of work to understand exactly what keeps these cancer stem cells alive. By identifying this specific vulnerability, scientists have given doctors a potential new weapon against a cancer that has resisted treatment for too long.
Future AML treatments may combine this strategy with standard chemotherapy to cut relapse rates and give patients better odds. For the thousands diagnosed each year, this breakthrough offers genuine hope for longer, healthier lives.
More Images




Based on reporting by Medical Xpress
This story was written by BrightWire based on verified news reports.
Spread the positivity! π
Share this good news with someone who needs it


