
Scientists Target Healthy Cells to Fight Brain Disease
Researchers created a breakthrough system that delivers healthy mitochondria to specific diseased cells, offering hope for conditions like optic nerve damage and heart failure. Early tests show the transplanted cellular powerhouses helped damaged neurons survive.
Scientists just solved a puzzle that could help millions living with untreatable brain and heart conditions.
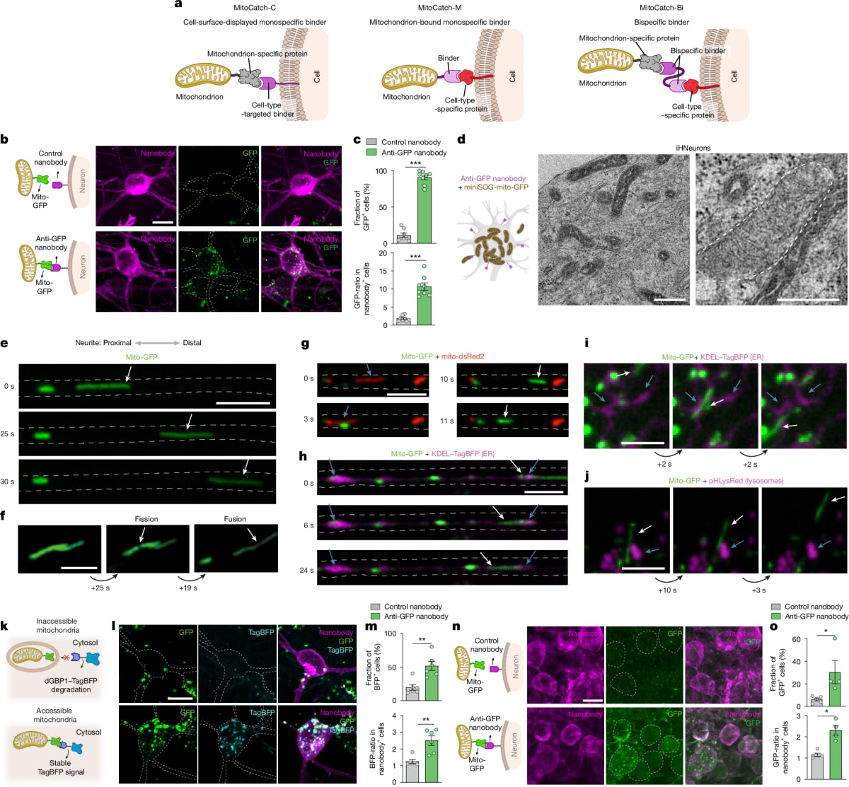
Researchers developed a new system called MitoCatch that acts like a cellular delivery service. It carries healthy mitochondria (the tiny powerhouses that fuel our cells) directly to sick cells that need them most.
Here's why that matters. Diseases like optic nerve atrophy, certain neurodegenerative disorders, and some forms of heart failure happen when mitochondria stop working properly. Without these energy producers functioning, cells gradually die.
Previous attempts at mitochondrial transplants showed promise but had a major flaw. The healthy mitochondria couldn't find their way to the right cells, like trying to deliver packages without addresses.
MitoCatch changes everything by using specially designed proteins that act as molecular velcro. These proteins stick to both the healthy donor mitochondria and the surface of target cells, creating a direct connection.
Once attached, the target cells pull in the healthy mitochondria. Inside, the transplanted powerhouses start working immediately, moving around and even merging with the cell's existing mitochondria.

The research team tested MitoCatch on multiple cell types in both humans and mice. They successfully delivered mitochondria to retinal cells, neurons, heart cells, and immune cells.
The Ripple Effect
The real magic happened when researchers tested the system on damaged neurons from a patient with optic nerve atrophy. The transplanted mitochondria helped those dying cells survive both in lab dishes and inside living mice.
This approach could transform treatment for conditions that currently have no cure. Instead of managing symptoms, doctors might one day restore cellular function at its source.
The system works in three different ways, giving doctors flexibility to target almost any cell type. They can attach proteins to cell surfaces, to mitochondria surfaces, or use bridge proteins that connect both.
The team even figured out how to control delivery speed by adjusting how strongly the proteins stick together. Think of it like adjusting water flow from a faucet.
Early microscope images confirm the transplanted mitochondria don't just sit idle. They move through neurons, split apart, fuse together, and behave exactly like native mitochondria should.
While MitoCatch still needs more testing before reaching patients, the results represent a fundamental shift in how we might treat mitochondrial diseases. For the first time, doctors could potentially repair cellular energy systems instead of watching them fail.
The breakthrough opens doors for treating conditions affecting the heart, eyes, brain, and potentially other organs where mitochondrial dysfunction plays a role in disease progression.
More Images

Based on reporting by Nature News
This story was written by BrightWire based on verified news reports.
Spread the positivity!
Share this good news with someone who needs it


