
AI Cracks Code on Huntington's Disease Onset Timing
Scientists used advanced AI to discover why Huntington's disease begins at vastly different ages in patients, finding that genetic context matters more than previously understood. The breakthrough could lead to personalized treatments for this and other hereditary diseases.
For families affected by Huntington's disease, one of the most agonizing unknowns is when symptoms will begin. Now, researchers at the University of Barcelona have used cutting-edge artificial intelligence to solve a puzzle that's stumped scientists for decades.
Huntington's disease is a hereditary condition that causes devastating motor, cognitive, and psychiatric problems. While doctors have long known the disease stems from a mutation in the HTT gene, they couldn't explain why some patients develop symptoms in their 30s while others remain healthy into their 60s.
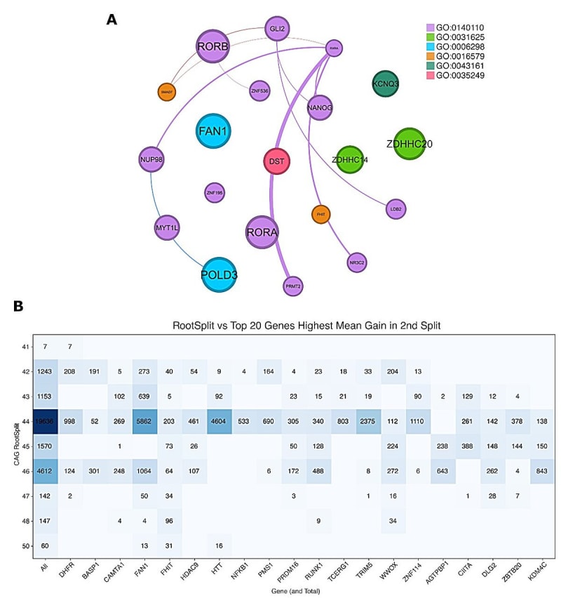
The research team, led by investigator Jordi Abante, analyzed genetic data from more than 9,000 Huntington's patients using machine learning models that can spot patterns invisible to traditional methods. Their AI system didn't just crunch numbers. It learned to read the complex language of how genes interact with each other.
The breakthrough came when the team discovered that genetic factors affecting disease onset aren't universal. Instead, they depend heavily on each patient's unique genetic background. Different biological mechanisms influence when symptoms appear in patients with shorter versus longer gene mutations.
The researchers used graph neural networks and genomic language models to compress and analyze massive amounts of genetic information efficiently. This innovation allowed them to link DNA variants with actual changes in brain activity in regions affected by the disease.

The team identified both known factors related to DNA repair and exciting new candidate genes involved in metabolism and gene regulation. These discoveries reveal that Huntington's operates more like a personalized genetic conversation than a simple on-off switch.
Why This Inspires
This research represents more than just understanding one disease better. The team created an entirely new framework for investigating complex genetic conditions that could transform how we approach hereditary disorders.
The same AI techniques could unlock mysteries in Alzheimer's, Parkinson's, and other neurodegenerative diseases. By understanding exactly which genetic factors matter for each patient, doctors could eventually develop truly personalized treatment strategies.
For the thousands of families living with Huntington's, this research offers something precious: hope rooted in hard science. While there's still work ahead, we're finally beginning to understand the genetic symphony that determines when and how this disease unfolds.
The future of medicine isn't just about treating everyone the same way. It's about understanding each person's unique genetic story and using that knowledge to help them live healthier, longer lives.
More Images


Based on reporting by Medical Xpress
This story was written by BrightWire based on verified news reports.
Spread the positivity! 🌟
Share this good news with someone who needs it


