
Breakthrough Discovery: Natural Protein Shield Could Transform IBD Treatment
Scientists have discovered an exciting natural defense mechanism in our bodies—a "decoy receptor" protein that protects against inflammatory bowel disease. This groundbreaking finding opens the door to promising new treatments for millions of people living with IBD worldwide.
In a remarkable discovery that brings fresh hope to millions of people affected by inflammatory bowel disease, researchers have identified a natural protective mechanism that could revolutionize how we treat this challenging condition.
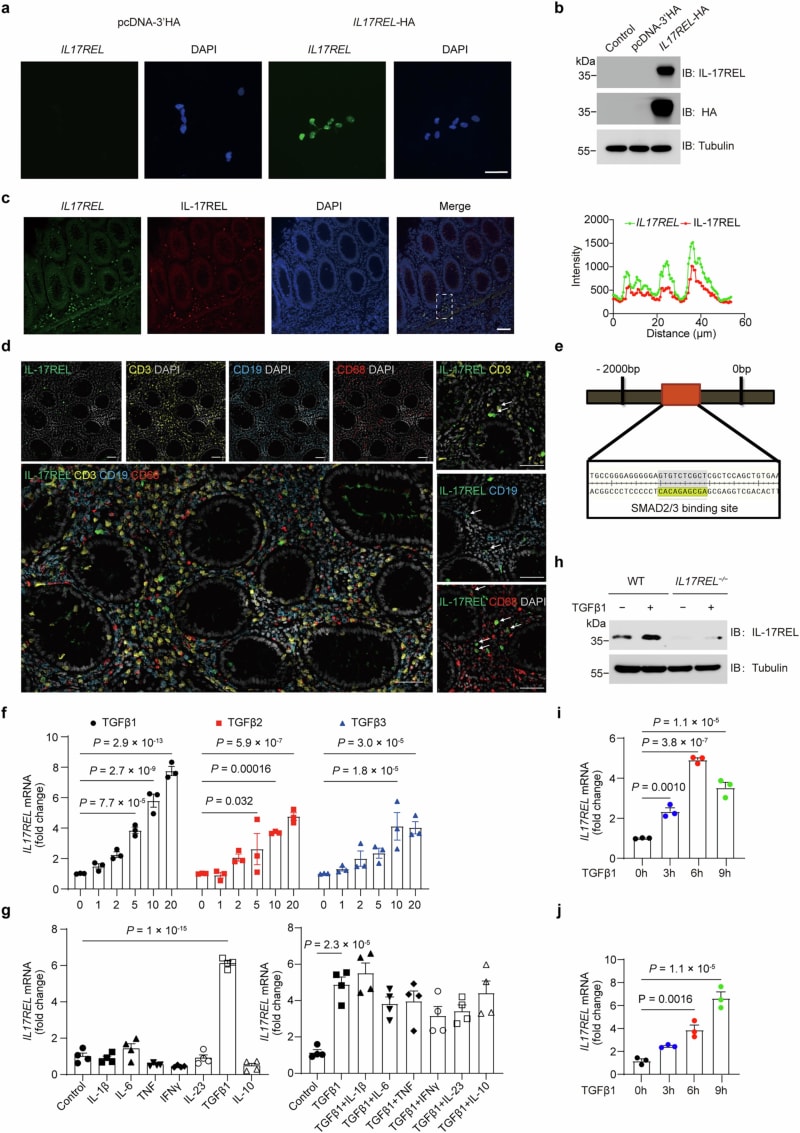
A team of scientists led by Professor Qian Youcun from the Shanghai Institute of Nutrition and Health has uncovered a previously unknown member of the human IL-17 receptor family, called IL-17REL. Think of it as nature's own decoy—a clever protein that intercepts inflammatory signals before they can cause harm to the intestines.
The research, published in the prestigious journal Nature Immunology, reveals how this protective protein works like a molecular bodyguard. When released by immune cells including macrophages, T cells, and B cells, IL-17REL acts as a decoy receptor that binds to inflammatory molecules, preventing them from triggering the damaging inflammation characteristic of inflammatory bowel disease.
What makes this discovery particularly exciting is how well it works. When researchers introduced the human IL-17REL gene into mice, the animals showed substantial protection against induced colitis. Even more promising, when they administered the recombinant IL-17REL protein as a treatment, mice with colitis experienced marked improvement in their symptoms.

The research team also made important connections between genetic variations in the IL17REL gene and IBD susceptibility. They identified specific genetic mutations that reduce the protein's protective abilities, helping explain why some people are more vulnerable to developing inflammatory bowel disease. This understanding could lead to personalized medicine approaches, where treatments are tailored based on an individual's genetic profile.
For the more than 240 genetic markers already associated with IBD, this study provides a clearer picture of how genetics influences disease development. The researchers demonstrated that the protein is regulated by transforming growth factor-β (TGF-β) and uses a specialized pathway to move outside cells where it can do its protective work.
The therapeutic potential of this discovery is tremendously exciting. The successful animal studies suggest that IL-17REL protein could be developed into an effective treatment for people living with Crohn's disease and ulcerative colitis. Unlike some treatments that broadly suppress the immune system, this approach works with the body's natural defense mechanisms.
This breakthrough represents years of meticulous work and offers a new framework for understanding IBD. By identifying IL-17REL as the first known decoy receptor in the IL-17 family, researchers have opened an entirely new avenue for therapeutic development targeting the IL-17 signaling pathway.
For patients and families affected by inflammatory bowel disease, this research brings genuine hope. As incidence rates continue rising worldwide, the need for better treatments has never been greater. This natural protein shield, already present in our bodies, could be the key to safer, more effective therapies that work in harmony with our immune systems rather than against them.
The journey from laboratory discovery to patient treatment takes time, but this foundational work provides an inspiring roadmap forward in the fight against inflammatory bowel disease.
More Images


Based on reporting by Medical Xpress
This story was written by BrightWire based on verified news reports.
Spread the positivity! 🌟
Share this good news with someone who needs it
More Good News
🧘 Health & WellnessBreakthrough Imaging Tool Brings New Hope for Bladder Cancer Patients
🧘 Health & WellnessBreakthrough: Scientists Unlock Brain's Healing Potential After Stroke
🧘 Health & WellnessBreakthrough Study Reveals Simple Ways to Stay Flu-Free This Season
Joke of the Day
Why did the librarian get kicked out of class?
Explore Categories
Quote of the Day
"Do not go where the path may lead, go instead where there is no path and leave a trail."
— Ralph Waldo Emerson