
New Arthritis Drug Blocks Pain, Protects Your Immune System
Scientists created a molecule that stops arthritis inflammation without weakening the body's ability to fight real infections. The breakthrough could help 15 million Americans manage autoimmune diseases more safely.
Imagine treating arthritis without worrying that your medicine might leave you defenseless against the flu or worse. Researchers at Scripps Research just made that possibility real.
The team developed a new class of molecules called ENDOtollins that target the root cause of autoimmune inflammation while leaving the rest of the immune system untouched. It's a precision approach that could transform treatment for rheumatoid arthritis, lupus, and juvenile arthritis.
Current treatments like hydroxychloroquine work, but they're blunt instruments. They suppress broad immune functions, which can cause stomach problems and eye damage. Many patients eventually stop taking them because the side effects become unbearable.
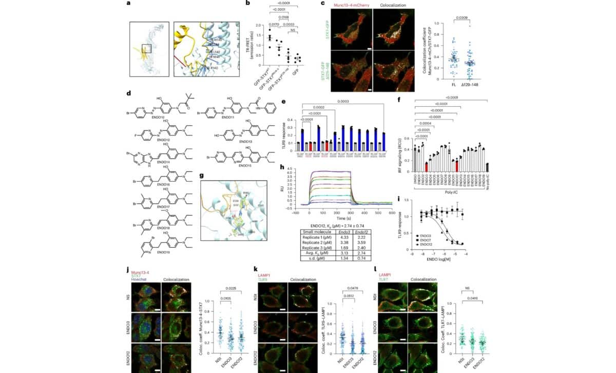
The Scripps team took a different path. They focused on two proteins that work together to trigger harmful inflammation in autoimmune diseases. One protein, Munc13-4, acts like a calcium sensor in immune cells. The other, syntaxin 7, sits on cellular compartments that process incoming signals.
When these proteins connect, they can accidentally trigger immune responses against the body's own tissues. The researchers screened 32,000 compounds to find molecules that block this specific handshake without interfering with other critical immune functions.

The most promising compound, ENDO12, delivered impressive results in animal studies. Mice treated with ENDO12 showed dramatically lower levels of inflammatory markers in their blood. But here's what makes this discovery special: when the same mice were exposed to a virus, their immune systems fought back normally.
Why This Inspires
This breakthrough represents a shift from managing symptoms to addressing disease mechanisms. For decades, autoimmune patients have faced an impossible choice: live with debilitating pain or take medications that might leave them vulnerable to infections.
The precision of ENDOtollins changes that equation. By targeting only the pathway that drives harmful inflammation, these molecules preserve the immune system's ability to recognize and fight genuine threats like viruses and bacteria.
The research team believes ENDOtollins might help beyond autoimmune diseases too. The compounds reduced interleukin-6, an inflammatory marker that goes haywire in severe COVID-19 cases and certain cancer treatments. Scientists are now exploring whether these molecules could calm dangerous cytokine storms without compromising infection defense.
Professor Hugh Rosen, who co-authored the study, emphasized what sets this approach apart. Most autoimmune treatments mask symptoms without changing disease progression. ENDOtollins aim to modify the disease itself by stopping inflammation at its source.
The team plans to test the compounds in models that better mirror human autoimmune conditions and refine their chemical properties for potential clinical trials. They're also excited about using ENDOtollins as research tools to study other cellular processes, including those linked to neurodegenerative diseases.
For the 15 million Americans living with autoimmune conditions, this research offers something precious: hope for treatments that control disease without the trade-offs that make current options so difficult.
More Images




Based on reporting by Google News - Scientists Discover
This story was written by BrightWire based on verified news reports.
Spread the positivity!
Share this good news with someone who needs it

