
Scientists Find "Off Switch" in Deadliest Blood Cancer
Researchers discovered a protein that acts as a natural brake on the most common blood cancer, and restoring it stopped tumors cold in the lab. The finding could help doctors predict which patients need aggressive treatment and may lead to new therapies for those who don't respond to standard care.
Scientists at the Josep Carreras Leukaemia Research Institute in Spain have discovered a biological "off switch" that could transform how doctors diagnose and treat diffuse large B cell lymphoma, the most common and aggressive blood cancer.
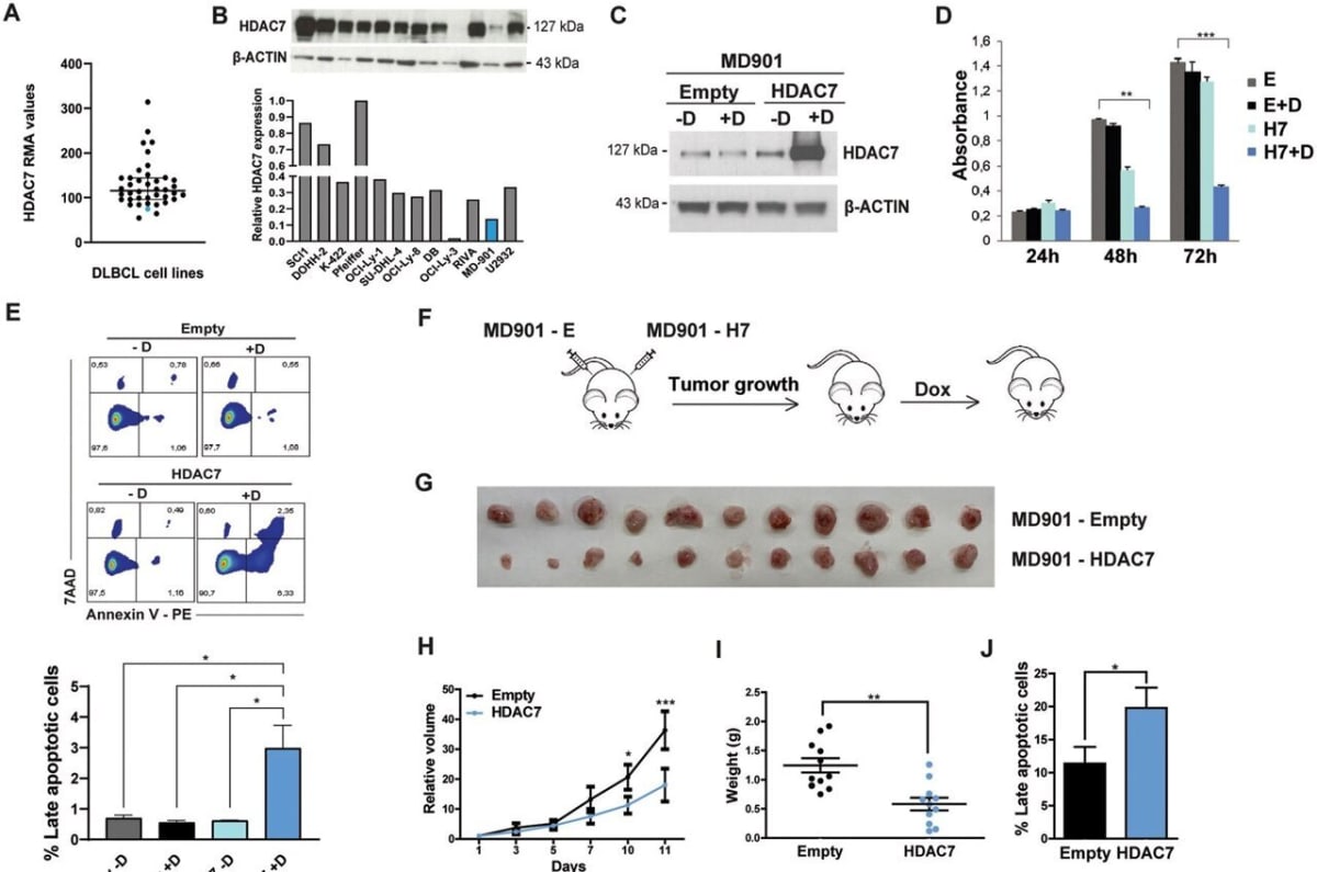
The protein HDAC7 acts like a master controller in healthy immune cells, training B cells to become effective infection fighters. When researchers removed HDAC7 from mouse B cells, those cells became stuck in an immature state and couldn't graduate into fully functional immune defenders.
But here's where the discovery gets exciting for cancer patients. When the team examined tumor samples from DLBCL patients, they found many had lost this crucial protein.
The research team analyzed survival data from 292 patients and found a clear pattern. Those whose tumors retained normal levels of HDAC7 lived longer than patients whose tumors had low levels of the protein.
Think of HDAC7 as a natural brake on runaway cell growth. When cancer cells lose it, the disease accelerates without that biological safeguard to keep proliferation in check.

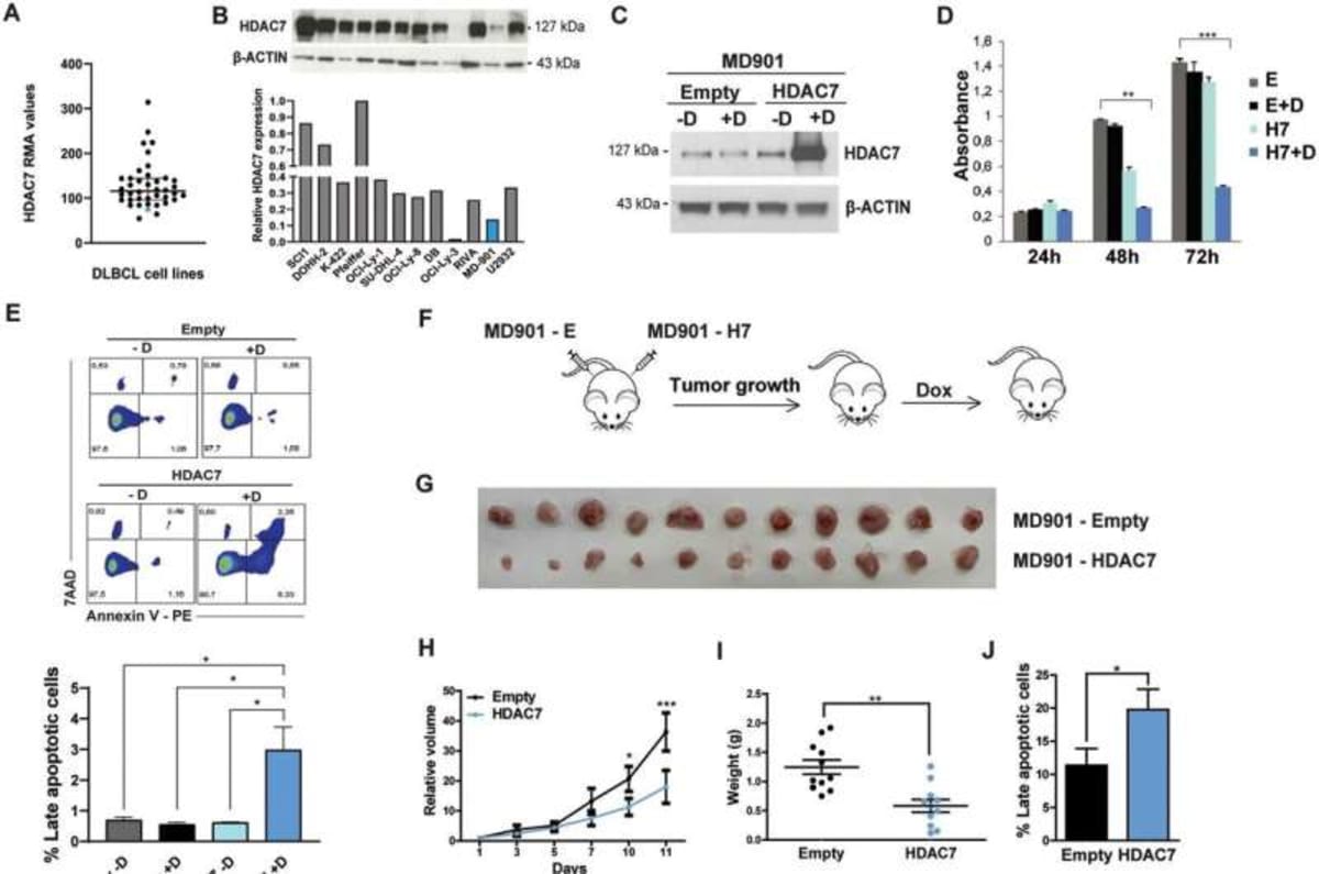
The most promising part came next. In laboratory experiments, researchers artificially restored HDAC7 in cancer cells, and the results were dramatic: the cancer cells stopped multiplying, began dying, and tumors shrank significantly.
This discovery gives doctors two powerful new tools. First, measuring HDAC7 levels in a patient's tumor could help predict how aggressive their disease will be, allowing for more personalized treatment plans from day one.
Second, if scientists can figure out why tumors lose HDAC7 and find ways to restore it, they may unlock entirely new treatments for the roughly 40% of DLBCL patients who don't respond to current chemotherapy.
Why This Inspires
What makes this research so hopeful is its dual promise. While many cancer discoveries focus on either better diagnosis or better treatment, this finding advances both fronts simultaneously.
For patients facing DLBCL today, measuring HDAC7 could mean getting the right treatment intensity from the start, avoiding both under-treatment and unnecessary harsh therapies. For tomorrow's patients, restoring this natural tumor suppressor could offer hope when standard treatments fail.
"This work identifies HDAC7 as both a guardian of normal immune cell development and a potential suppressor of lymphoma," said Dr. Maribel Parra, who led the research team. The findings were published in The Journal of Immunology after rigorous peer review.
The path from laboratory discovery to bedside treatment takes time and further studies. But for thousands of families touched by blood cancer each year, this research represents exactly what they need most: concrete scientific progress toward both understanding their disease and stopping it in its tracks.
More Images


Based on reporting by Google News - New Treatment
This story was written by BrightWire based on verified news reports.
Spread the positivity!
Share this good news with someone who needs it


