
Scientists Find Special Cells That Heal Broken Bones
Chinese researchers discovered a specific type of stem cell that acts like a master healer for bone fractures, potentially explaining why some breaks refuse to mend. These specialized cells can rebuild an entire bone from scratch after injury.
Every year, millions of people break bones, and while most heal just fine, some fractures stubbornly refuse to mend, leaving doctors puzzled about why.
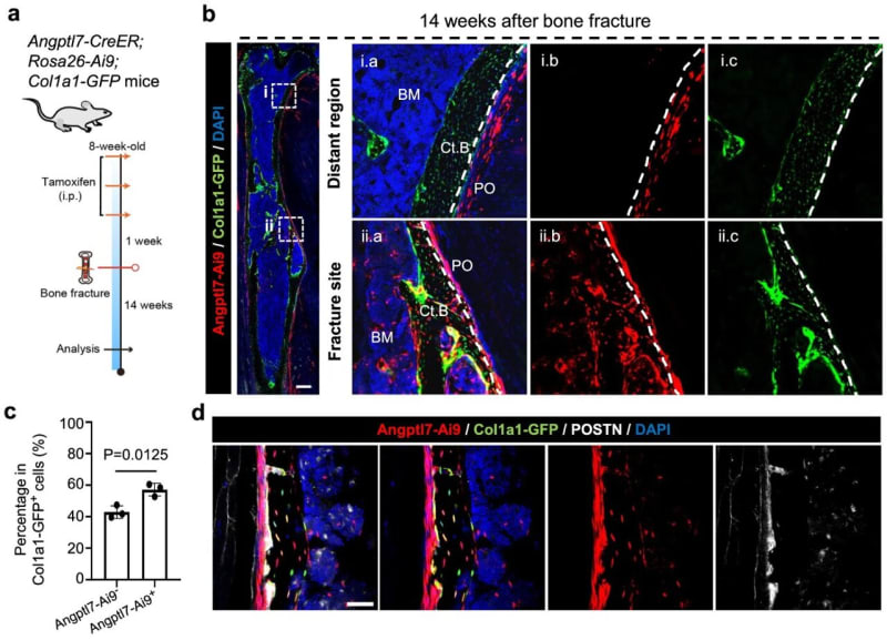
Scientists at the Chinese Academy of Sciences just identified the cells responsible for fixing broken bones. They're called Angptl7 stem cells, and they live in the periosteum, the fibrous layer covering our bones.
Here's what makes this discovery so exciting. These cells basically sleep through everyday bone maintenance, contributing almost nothing to normal bone growth. But the moment you break a bone, they wake up and spring into action like emergency responders rushing to a crisis.
The research team, led by Professor Zou Weiguo, created special mouse models to track exactly what these cells do. They watched as Angptl7 cells sensed inflammation from the injury and activated a healing pathway. The cells didn't just patch the break. They regenerated the entire bone structure, including the outer layer, inner core, and even the marrow inside.

The scientists discovered these cells use a specific healing process called endochondral ossification. That's when bone forms through a cartilage template first, like building a house with scaffolding. It's different from how bones normally grow, which explains why fracture repair is such a unique biological event.
Why This Inspires
Understanding exactly which cells heal broken bones could transform treatment for the thousands of people whose fractures won't heal properly. Doctors currently have limited options when bones refuse to knit back together, often resorting to multiple surgeries or permanent hardware.
This research opens doors to targeted therapies that could activate these sleeping healer cells or boost their numbers in patients at risk for fracture complications. Elderly patients, people with osteoporosis, or those with compromised immune systems might especially benefit from treatments based on this discovery.
The study also revealed that inflammatory signals like TNF-alpha trigger these cells through the NF-kappa-B pathway, giving researchers specific molecular targets for future medicines. Scientists now have a roadmap showing exactly how the body's natural bone repair system works at the cellular level.
Your body already contains these remarkable repair specialists, quietly waiting in your bones until the moment you need them most.
More Images


Based on reporting by Phys.org
This story was written by BrightWire based on verified news reports.
Spread the positivity! π
Share this good news with someone who needs it


