
Solar Panels Now 3X More Powerful While Getting Lighter
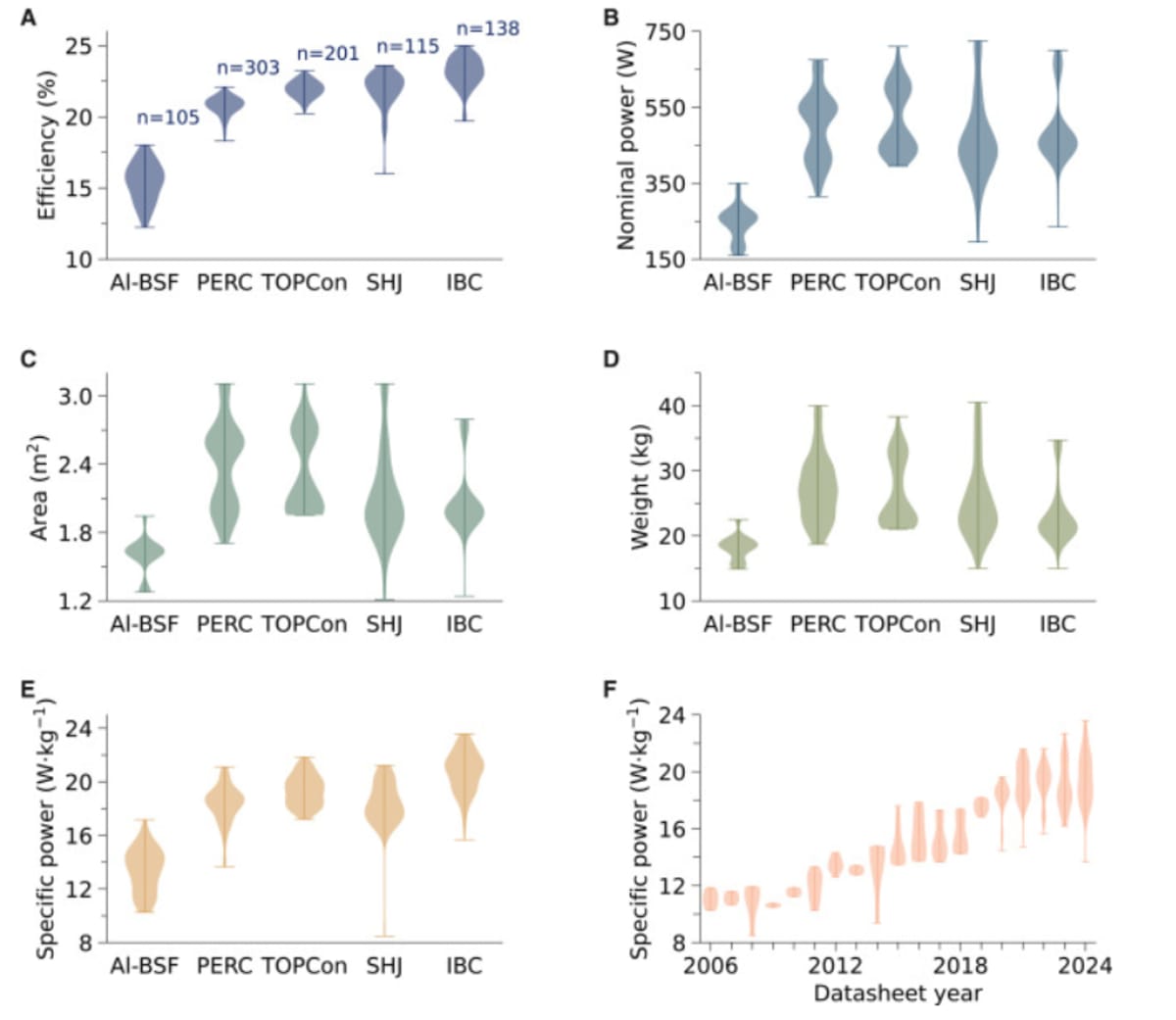
Scientists discovered that solar panels have tripled their power output per pound since the early 2000s, transforming bulky rooftop fixtures into sleek powerhouses ready for everything from space missions to portable chargers. This breakthrough opens doors to solar energy in places we never thought possible.














