
New Study: Scientific Tools Spark Most Major Discoveries
A groundbreaking study of over 750 Nobel Prize and major discoveries reveals that new tools and methods, not just funding or theory, drive most scientific breakthroughs. The findings could help us predict and accelerate future discoveries across all fields of science.
Scientists just figured out what actually sparks the biggest discoveries in history, and the answer might surprise you.
A massive new study analyzed more than 750 major scientific breakthroughs, including every Nobel Prize discovery throughout history. The researchers wanted to answer a question that's puzzled scientists for decades: what actually triggers major discoveries?
The answer wasn't what most people expected. While we often assume big discoveries come from more funding, larger research teams, or brilliant theoretical insights, the data tells a different story.
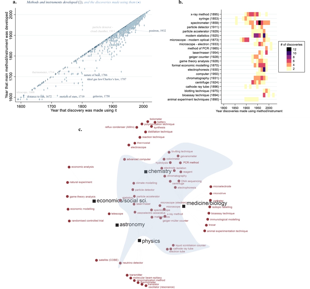
New tools and methods are behind most major scientific breakthroughs. When scientists create powerful new instruments like electron microscopes, spectrometers, or X-ray techniques, dozens of discoveries suddenly become possible that were impossible before.
Think of it like getting a new superpower to see what was always there but invisible to us. These tools helped us discover everything from atoms and galaxies to the microorganisms that changed medicine forever.
The pattern is remarkably consistent across different fields. What unites diverse discoveries isn't shared theories, the same research teams, or even similar funding levels. It's using the same powerful tool to uncover groundbreaking findings in completely different areas of science.

The timeline is surprisingly fast too. Since 1975, most major discoveries happen within just four years of creating the tool that made them possible. Many breakthroughs even happen simultaneously as different researchers use the same new tool to explore different questions.
The Ripple Effect
This discovery about discoveries could transform how we approach scientific progress. Instead of just increasing research budgets or hiring more scientists, we now have a clearer path forward: invest in developing powerful new tools and methods.
The researchers behind this study have developed what they call a "methods-driven discovery theory." It explains how new instruments drive breakthroughs by letting us observe, measure, and understand the world in ways that weren't possible before.
This framework could help predict where the next major discoveries will emerge. By tracking which fields are getting powerful new tools, we might forecast breakthrough moments before they happen.
The implications stretch across every scientific field, from physics to biology to astronomy. Understanding this mechanism gives us a roadmap for accelerating the pace of discovery itself.
Instead of waiting for random flashes of insight or serendipitous moments, we can deliberately create the conditions that spark breakthroughs. Build better tools, and the discoveries will follow.
This research represents the first comprehensive look at what actually drives major discoveries across all of scientific history. It's not just about understanding the past. It's about giving us the power to shape a future filled with more breakthroughs, faster cures, and solutions to challenges we're just beginning to understand.
The next scientific revolution might not start with a theory or a genius having a lightbulb moment, but with someone building the tool that lets us all see what we've been missing.
More Images

Based on reporting by Google: scientific discovery
This story was written by BrightWire based on verified news reports.
Spread the positivity!
Share this good news with someone who needs it


